日期:2025-06-10 分類:產品知識 瀏覽:184 來源:
加入軟啟動可平緩電源電壓上升沿,限制啟動時的浪涌電流。通過電容充電時間實現MOS管導通,實現軟開啟功能。大電容和其他負載都可能引起浪涌電流。
帶不帶軟啟動有什么區別?來看這個MOS管電源開關電路
這是沒有做軟開啟的電源電壓,上升時十分陡峭。
![1714362803459179.jpg 1b4c510fd9f9d72a551c74e5d1b3ec39359bbb70[1].jpg](/uploads/admin/1/remote/6847f9cfcde21.png)
這是加入了軟開啟,上升沿變得平緩。
![1714362811777381.jpg 574e9258d109b3de2a86f6bec926a88c810a4c55[1].jpg](/uploads/admin/1/remote/6847f9cfe3db7.png)
而只要增加一個電容和一個電阻,就能實現電路的軟啟動功能.
當一個電源電壓為5V時,負載為一個大容量電容,電源會瞬間開啟,讓電壓瞬間上升達到5V,此時電容充電電流會非常大。如果將這個電源電壓上升到2.5V,這個電流就會小很多,這個時候就需要軟啟動了。
軟啟動:讓電源緩慢開啟,以限制電源啟動時的 浪涌電流。
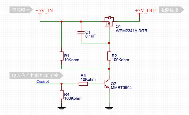
分享一個網上看到的電路,它是利用電容C1的充電時間讓MOS管導通,然后實現了軟開啟的功能。

當輸入信號為低電平或者高阻時,電源+5V上電,Q2基極被拉低到地,三極管關閉,隨后MOS管Q1關閉。
這是因為電源+5V還不穩定,電源無法打開向后級電路輸出。
此時電源+5V剛上電,MOS管的G極和S極同等電勢,也就是說Vgs=0,Q1關閉。

這里的R4電阻的作用是當輸入信號為高阻時,避免Q2浮空。
當電源上電完成后,GS兩端都為5V,Vgs保持為0
此時將輸入信號設為高電平,大概3.3V,Q2的基極為0.7V,電流為0.26mA:
(3.3V - 0.7V) / 基極電阻R3 = 0.26mA
當Q2飽和導通,Vce≈0;
電容C1通過電阻R2充電,C1與G極相連端的電壓由原本的5V緩慢下降為0V,Vgs電壓逐漸增大;Q1MOS管緩慢打開,最后完全打開,Vgs=-5V,實現軟開啟。
這是MOS管打開時的電流流向:
![1714362827728743.jpg 78310a55b319ebc4c4b1831687bf0bf11c17169e[1].jpg](/uploads/admin/1/remote/6847f9d037538.png)
當電容容量越大,電壓越高,時間越短,電流就會越大,浪涌電流就會形成。
而這個電路利用電容C1的充電時間實現了MOS管Q1 的導通,實現了軟開啟的功能。
不過大電容只是形成浪涌電流的原因之一,其他負載也會引起浪涌電流。
上一篇: 橋堆整流電壓不穩定的原因是什么?